
안녕하세요^^
제가 공부를 하던 중에 Oscillation 회로가 필요해서 찾던중에
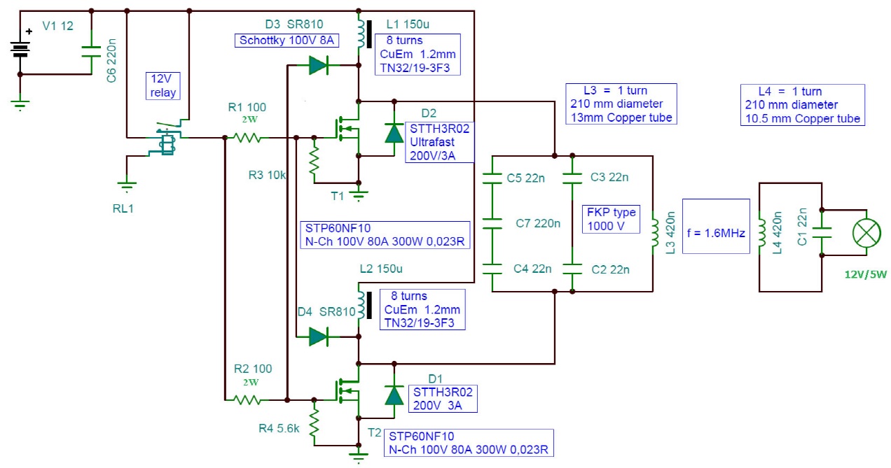
외국 프로젝트 싸이트에서 도면을 하나 얻어서,
조금 변경하여 LTSPICE로 시험해보고 실제로 회로를 만들었더니 원하는 결과가 나오기는 했습니다.
저는 전력시스템을 전공해서 전자, 트랜지스터 증폭 이런 분야가 취약해서 공부를 하고있는데,
대학교재나 여기저기 비슷한 회로를 살펴보아도 예제가 나와있지 않네요.
혹시 이 회로 보시고 제가 어떤 부분을 살펴봐야할지 힌트주시면 감사하겠습니다.
제 목적은 이 소자(트랜지스터, R,L,C 쇼트키다이오드 등) 하나하나가 어떻게 설정되었고 어떠한 역할을 하는 것인지 정확히 이해하고 싶어서 입니다.
동작은 되는데 어찌 동작하는지 알고 더 보완하고 나은 것을 제작하고 싶어서 이기도 합니다.
예를 들면 이 증폭회로는 A,B,AB,C D,E,F증폭기 중에 어떠한 것이다. 발진은 어떻게 이루어 진것 같으니 이부분을 살펴 보아라..
1.6MHz가 어떠한 과정(공진과 C의 충반전 등)을 거쳐 부하에 공급이 되기 되는지가 핵심입니다......
그럼 제가 최대한 찾아보고 이해하도록 하겠습니다.
그럼 고수님들의 도움 부탁드립니다.