
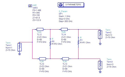
2단 윌킨슨분배기를 설계하려고하는 학생입니다.
첨부파일과 같이 설계한 후 저항값을 구하려고 하는데 첫번째 저항은
https://www.everythingrf.com/rf-calculators/wilkinson-power-divider-calculator 사이트에서 저항을 50옴으로하고 K제곱을 2로 넣은 후 구하였습니다. 그런데 두번째 저항을 구하는데 어려움이 있어 혹시 구하는 공식이나 방법을 가르쳐주시면 감사하겠습니다. 전문가들의 도움이 절실히 필요합니다.ㅜㅜㅜㅜ
혹시 저희가 첨부한 그림이 2단 윌킨슨 분배기가 아니라면 적절한 충고 감사히 받겠습니다 !