
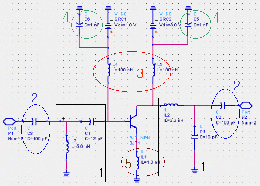
PA 나 LNA (MOS)소스나 (BJT)에미터에 인덕터를 단다는 의미가 무엇일까요?
책에서 찾아보니까 그림의 5
<1>선형성 개선, <2>출력 전달의 향상, <3>선형성의 향상이라고 나와있는데요.
소신호 등가회로에서 전압이득을 생각해보면, 분모에 인덕터에 대한 항이 들어가구요..
제가 생각해 보기로는
1. 기생 캐패시턴스를 제거한다.
(특정 공진 주파수에 맞춰서 설계하지 않아 게이트 단이 접지될 경우는 존재하지 않구요.)
2. 인덕터 특성인 고주파만을 통과하는 특성을 통해서 접지로 DC의 유입을 막는다.
여기까지가 제 한계인것 같습니다 ㅜㅜ
여기서 위에 <1>~<3> 의 연관성을 찾기가 힘드네요.
고수님들의 답변 부탁드립니다.